【電牛俠資訊】2022年國家對風電產業政策不斷加持,電牛俠整理2022年3月份與風電領域相關的政策,國家層面的政策有11項,各省市出臺33項風電相關的地方政策,這些政策從多個角度對風電產業的發展做出指引。
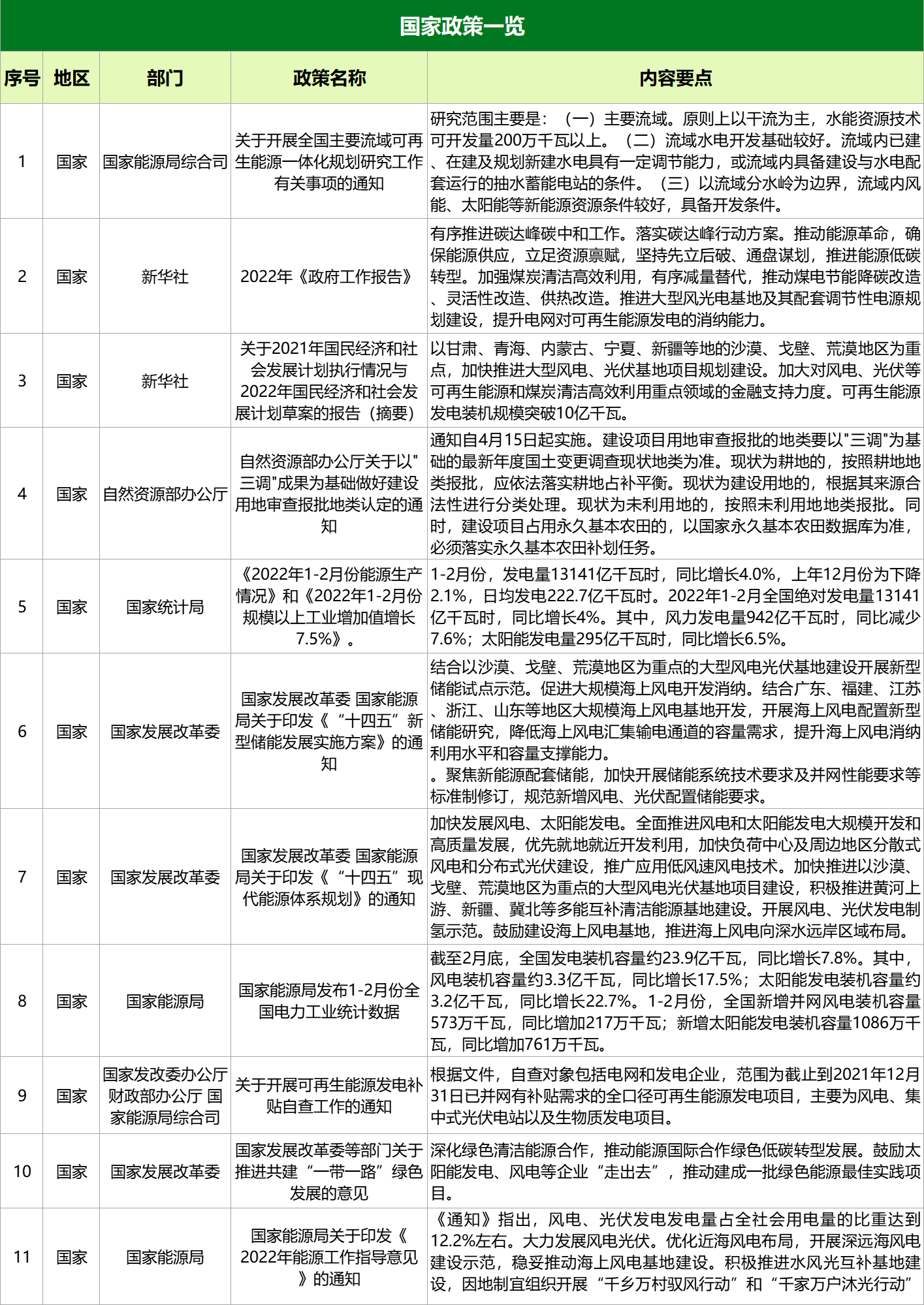
國家政策11項

3月22日,國家發改委、國家能源局公布關于《“十四五”現代能源體系規劃》的通知,文件指出,大力發展非化石能源加快發展風電、太陽能發電。全面推進風電和太陽能發電大規模開發和高質量發展,優先就地就近開發利用,加快負荷中心及周邊地區分散式風電和分布式光伏建設,推廣應用低風速風電技術。
在風能和太陽能資源稟賦較好、建設條件優越、具備持續整裝開發條件、符合區域生態環境保護等要求的地區,有序推進風電和光伏發電集中式開發,加快推進以沙漠、戈壁、荒漠地區為重點的大型風電光伏基地項目建設,積極推進黃河上游、新疆、冀北等多能互補清潔能源基地建設。積極推動工業園區、經濟開發區等屋頂光伏開發利用,推廣光伏發電與建筑一體化應用。開展風電、光伏發電制氫示范。鼓勵建設海上風電基地,推進海上風電向深水遠岸區域布局。積極發展太陽能熱發電。
同時,加強鄉村清潔能源保障。提高農村綠電供應能力,實施千家萬戶沐光行動、千鄉萬村馭風行動,積極推動屋頂光伏、農光互補、漁光互補等分布式光伏和分散式風電建設,因地制宜開發利用生物質能和地熱能,推動形成新能源富民產業。
還值得注意的是,3月29日,國家能源局發布關于《2022年能源工作指導意見》的通知,《通知》指出,2022年主要目標是,電力裝機達到26億千瓦左右,發電量達到9.07萬億千瓦時左右,新增頂峰發電能力8000萬千瓦以上,“西電東送”輸電能力達到2.9億千瓦左右。新增電能替代電量1800億千瓦時左右,風電、光伏發電發電量占全社會用電量的比重達到12.2%左右。
文件還指出,結合以沙漠、戈壁、荒漠等地區為重點的大型風電光伏基地規劃開發及電力供需發展形勢,積極推進規劃已明確的跨省跨區輸電通道前期工作,條件具備后,抓緊履行核準手續。
同時,大力發展風電光伏。優化近海風電布局,開展深遠海風電建設示范,穩妥推動海上風電基地建設。積極推進水風光互補基地建設。繼續實施整縣屋頂分布式光伏開發建設,加強實施情況監管。因地制宜組織開展“千鄉萬村馭風行動”和“千家萬戶沐光行動”。研究建立大型風電光伏基地配套儲能建設運行機制。
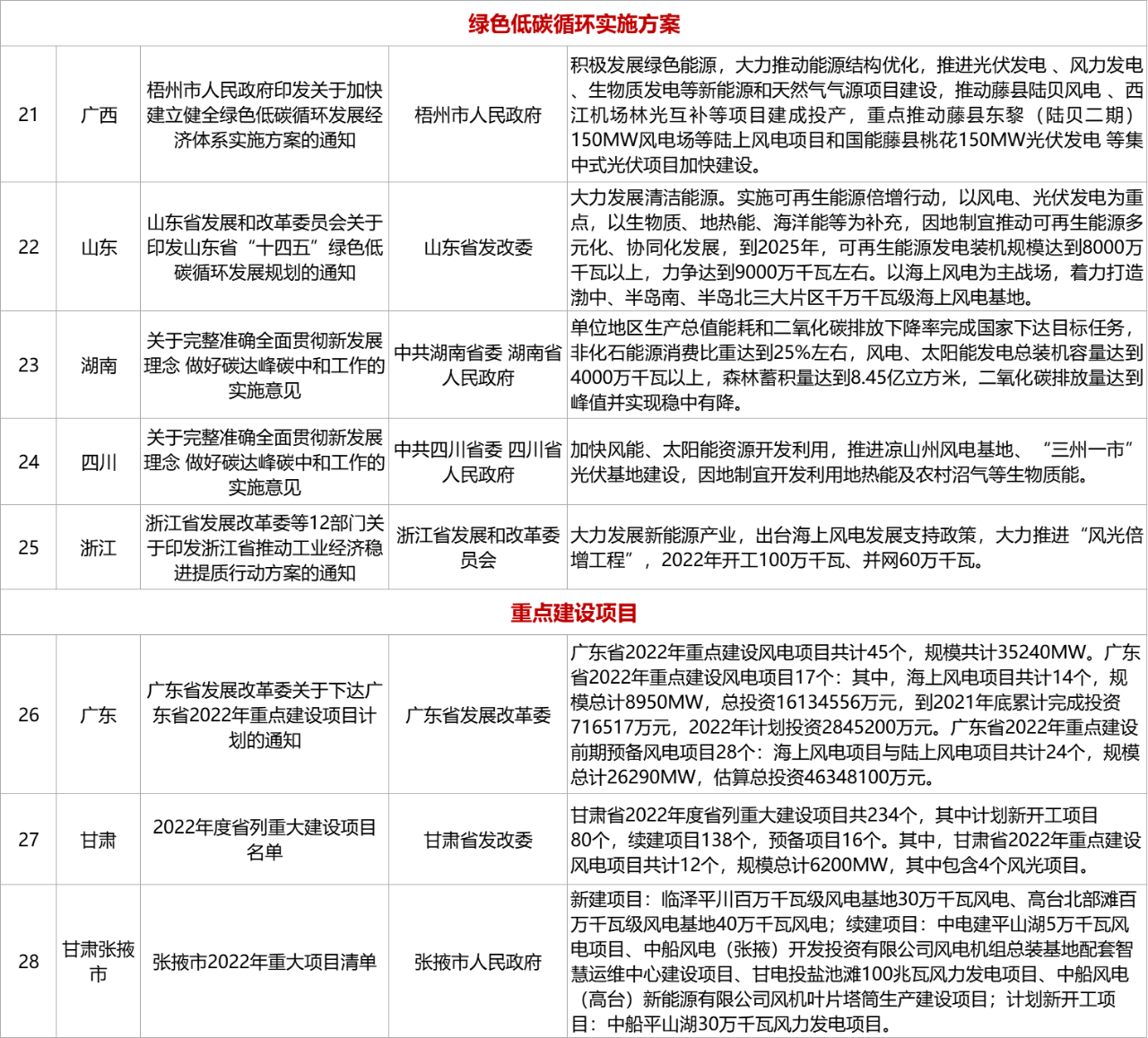
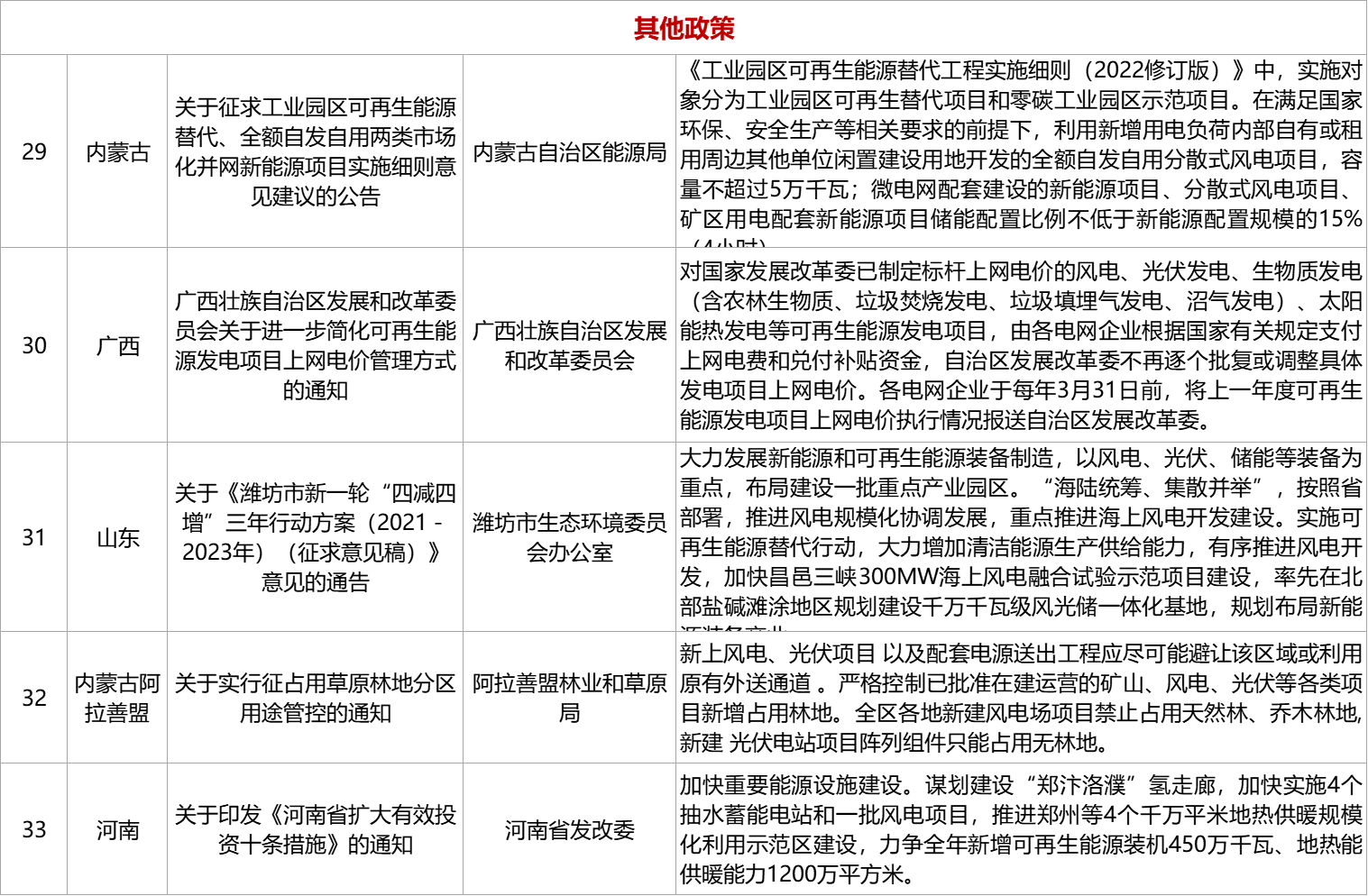
地方政策33項



